ROOTANA
Data Structures | Macros | Typedefs | Enumerations | Functions
lz4frame.h File Reference
#include <stddef.h>
Include dependency graph for lz4frame.h:
This graph shows which files directly or indirectly include this file:

Go to the source code of this file.

Data Structures

struct  LZ4F_frameInfo_t
 
struct  LZ4F_preferences_t
 
struct  LZ4F_compressOptions_t
 
struct  LZ4F_decompressOptions_t
 

Macros

#define LZ4F_OBSOLETE_ENUM(x)   ,x
 
#define LZ4F_VERSION   100
 

Typedefs

typedef size_t LZ4F_errorCode_t
 
typedef LZ4F_blockSizeID_t blockSizeID_t
 
typedef LZ4F_blockMode_t blockMode_t
 
typedef LZ4F_frameType_t frameType_t
 
typedef LZ4F_contentChecksum_t contentChecksum_t
 
typedef struct LZ4F_cctx_sLZ4F_compressionContext_t
 
typedef struct LZ4F_dctx_sLZ4F_decompressionContext_t
 

Enumerations

enum  LZ4F_blockSizeID_t {
  LZ4F_default =0 , LZ4F_max64KB =4 , LZ4F_max256KB =5 , LZ4F_max1MB =6 ,
  LZ4F_max4MB =7 , LZ4F_default =0 , LZ4F_max64KB =4 , LZ4F_max256KB =5 ,
  LZ4F_max1MB =6 , LZ4F_max4MB =7
}
 
enum  LZ4F_blockMode_t { LZ4F_blockLinked =0 , LZ4F_blockIndependent , LZ4F_blockLinked =0 , LZ4F_blockIndependent }
 
enum  LZ4F_contentChecksum_t { LZ4F_noContentChecksum =0 , LZ4F_contentChecksumEnabled , LZ4F_noContentChecksum =0 , LZ4F_contentChecksumEnabled }
 
enum  LZ4F_frameType_t { LZ4F_frame =0 , LZ4F_skippableFrame , LZ4F_frame =0 , LZ4F_skippableFrame }
 

Functions

unsigned LZ4F_isError (LZ4F_errorCode_t code)
 
const char * LZ4F_getErrorName (LZ4F_errorCode_t code)
 
size_t LZ4F_compressFrameBound (size_t srcSize, const LZ4F_preferences_t *preferencesPtr)
 
size_t LZ4F_compressFrame (void *dstBuffer, size_t dstMaxSize, const void *srcBuffer, size_t srcSize, const LZ4F_preferences_t *preferencesPtr)
 
LZ4F_errorCode_t LZ4F_createCompressionContext (LZ4F_compressionContext_t *cctxPtr, unsigned version)
 
LZ4F_errorCode_t LZ4F_freeCompressionContext (LZ4F_compressionContext_t cctx)
 
size_t LZ4F_compressBegin (LZ4F_compressionContext_t cctx, void *dstBuffer, size_t dstMaxSize, const LZ4F_preferences_t *prefsPtr)
 
size_t LZ4F_compressBound (size_t srcSize, const LZ4F_preferences_t *prefsPtr)
 
size_t LZ4F_compressUpdate (LZ4F_compressionContext_t cctx, void *dstBuffer, size_t dstMaxSize, const void *srcBuffer, size_t srcSize, const LZ4F_compressOptions_t *cOptPtr)
 
size_t LZ4F_flush (LZ4F_compressionContext_t cctx, void *dstBuffer, size_t dstMaxSize, const LZ4F_compressOptions_t *cOptPtr)
 
size_t LZ4F_compressEnd (LZ4F_compressionContext_t cctx, void *dstBuffer, size_t dstMaxSize, const LZ4F_compressOptions_t *cOptPtr)
 
LZ4F_errorCode_t LZ4F_createDecompressionContext (LZ4F_decompressionContext_t *dctxPtr, unsigned version)
 
LZ4F_errorCode_t LZ4F_freeDecompressionContext (LZ4F_decompressionContext_t dctx)
 
size_t LZ4F_getFrameInfo (LZ4F_decompressionContext_t dctx, LZ4F_frameInfo_t *frameInfoPtr, const void *srcBuffer, size_t *srcSizePtr)
 
size_t LZ4F_decompress (LZ4F_decompressionContext_t dctx, void *dstBuffer, size_t *dstSizePtr, const void *srcBuffer, size_t *srcSizePtr, const LZ4F_decompressOptions_t *dOptPtr)
 

Macro Definition Documentation

◆ LZ4F_OBSOLETE_ENUM

#define LZ4F_OBSOLETE_ENUM (   x)    ,x

Definition at line 67 of file lz4frame.h.

◆ LZ4F_VERSION

#define LZ4F_VERSION   100

Definition at line 158 of file lz4frame.h.

Typedef Documentation

◆ blockMode_t

Definition at line 106 of file lz4frame.h.

◆ blockSizeID_t

Definition at line 105 of file lz4frame.h.

◆ contentChecksum_t

Definition at line 108 of file lz4frame.h.

◆ frameType_t

Definition at line 107 of file lz4frame.h.

◆ LZ4F_compressionContext_t

Definition at line 149 of file lz4frame.h.

◆ LZ4F_decompressionContext_t

Definition at line 229 of file lz4frame.h.

◆ LZ4F_errorCode_t

typedef size_t LZ4F_errorCode_t

Definition at line 56 of file lz4frame.h.

Enumeration Type Documentation

◆ LZ4F_blockMode_t

Enumerator
LZ4F_blockLinked 
LZ4F_blockIndependent 
LZ4F_blockLinked 
LZ4F_blockIndependent 

Definition at line 84 of file lz4frame.h.

◆ LZ4F_blockSizeID_t

Enumerator
LZ4F_default 
LZ4F_max64KB 
LZ4F_max256KB 
LZ4F_max1MB 
LZ4F_max4MB 
LZ4F_default 
LZ4F_max64KB 
LZ4F_max256KB 
LZ4F_max1MB 
LZ4F_max4MB 

Definition at line 72 of file lz4frame.h.

◆ LZ4F_contentChecksum_t

Enumerator
LZ4F_noContentChecksum 
LZ4F_contentChecksumEnabled 
LZ4F_noContentChecksum 
LZ4F_contentChecksumEnabled 

Definition at line 91 of file lz4frame.h.

◆ LZ4F_frameType_t

Enumerator
LZ4F_frame 
LZ4F_skippableFrame 
LZ4F_frame 
LZ4F_skippableFrame 

Definition at line 98 of file lz4frame.h.

Function Documentation

◆ LZ4F_compressBegin()

size_t LZ4F_compressBegin ( LZ4F_compressionContext_t  cctx,
void *  dstBuffer,
size_t  dstMaxSize,
const LZ4F_preferences_t prefsPtr 
)

Definition at line 392 of file lz4frame.c.

Here is the call graph for this function:

◆ LZ4F_compressBound()

size_t LZ4F_compressBound ( size_t  srcSize,
const LZ4F_preferences_t prefsPtr 
)

Definition at line 477 of file lz4frame.c.

Here is the call graph for this function:

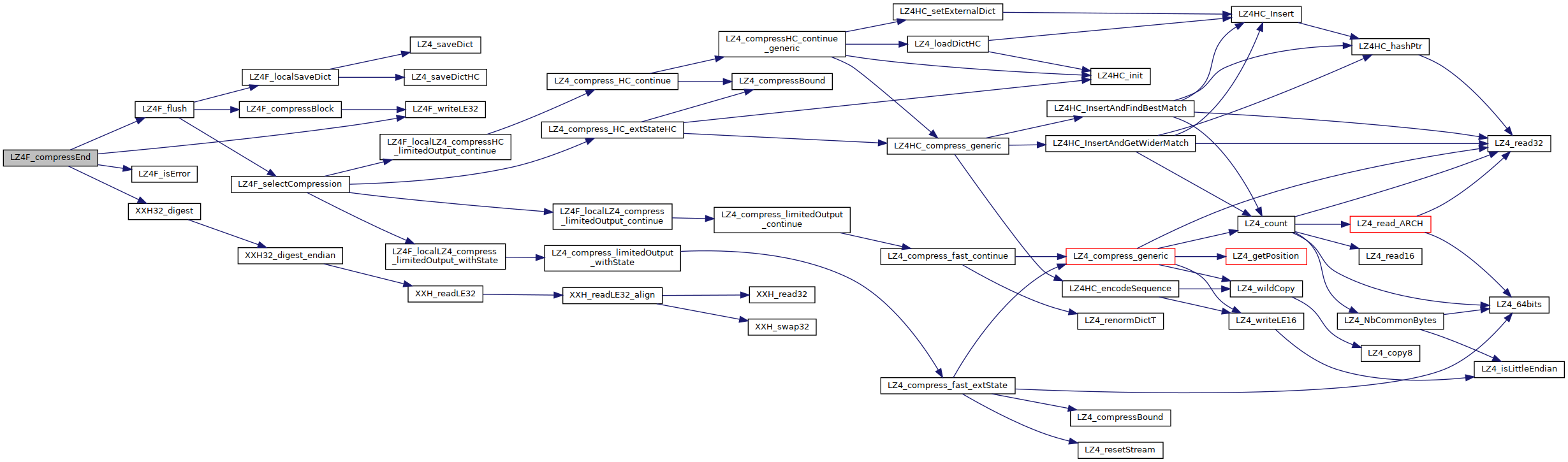
◆ LZ4F_compressEnd()

size_t LZ4F_compressEnd ( LZ4F_compressionContext_t  cctx,
void *  dstBuffer,
size_t  dstMaxSize,
const LZ4F_compressOptions_t cOptPtr 
)

Definition at line 714 of file lz4frame.c.

Here is the call graph for this function:

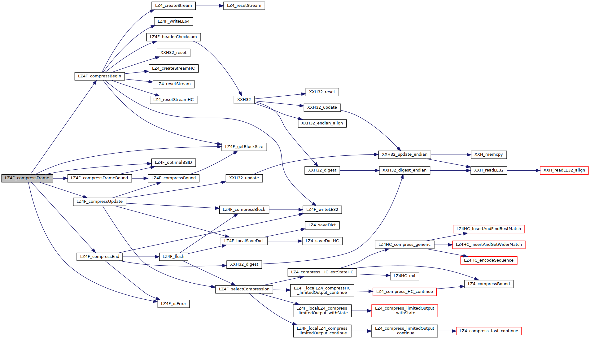
◆ LZ4F_compressFrame()

size_t LZ4F_compressFrame ( void *  dstBuffer,
size_t  dstMaxSize,
const void *  srcBuffer,
size_t  srcSize,
const LZ4F_preferences_t preferencesPtr 
)

Definition at line 284 of file lz4frame.c.

Here is the call graph for this function:

◆ LZ4F_compressFrameBound()

size_t LZ4F_compressFrameBound ( size_t  srcSize,
const LZ4F_preferences_t preferencesPtr 
)

Definition at line 256 of file lz4frame.c.

Here is the call graph for this function:

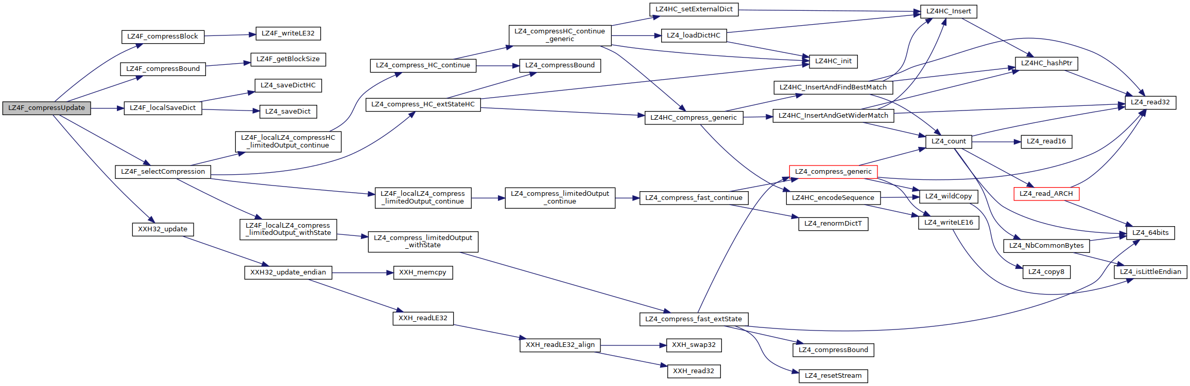
◆ LZ4F_compressUpdate()

size_t LZ4F_compressUpdate ( LZ4F_compressionContext_t  cctx,
void *  dstBuffer,
size_t  dstMaxSize,
const void *  srcBuffer,
size_t  srcSize,
const LZ4F_compressOptions_t cOptPtr 
)

Definition at line 562 of file lz4frame.c.

Here is the call graph for this function:

◆ LZ4F_createCompressionContext()

LZ4F_errorCode_t LZ4F_createCompressionContext ( LZ4F_compressionContext_t cctxPtr,
unsigned  version 
)

Definition at line 355 of file lz4frame.c.

◆ LZ4F_createDecompressionContext()

LZ4F_errorCode_t LZ4F_createDecompressionContext ( LZ4F_decompressionContext_t dctxPtr,
unsigned  version 
)

Definition at line 760 of file lz4frame.c.

Here is the caller graph for this function:

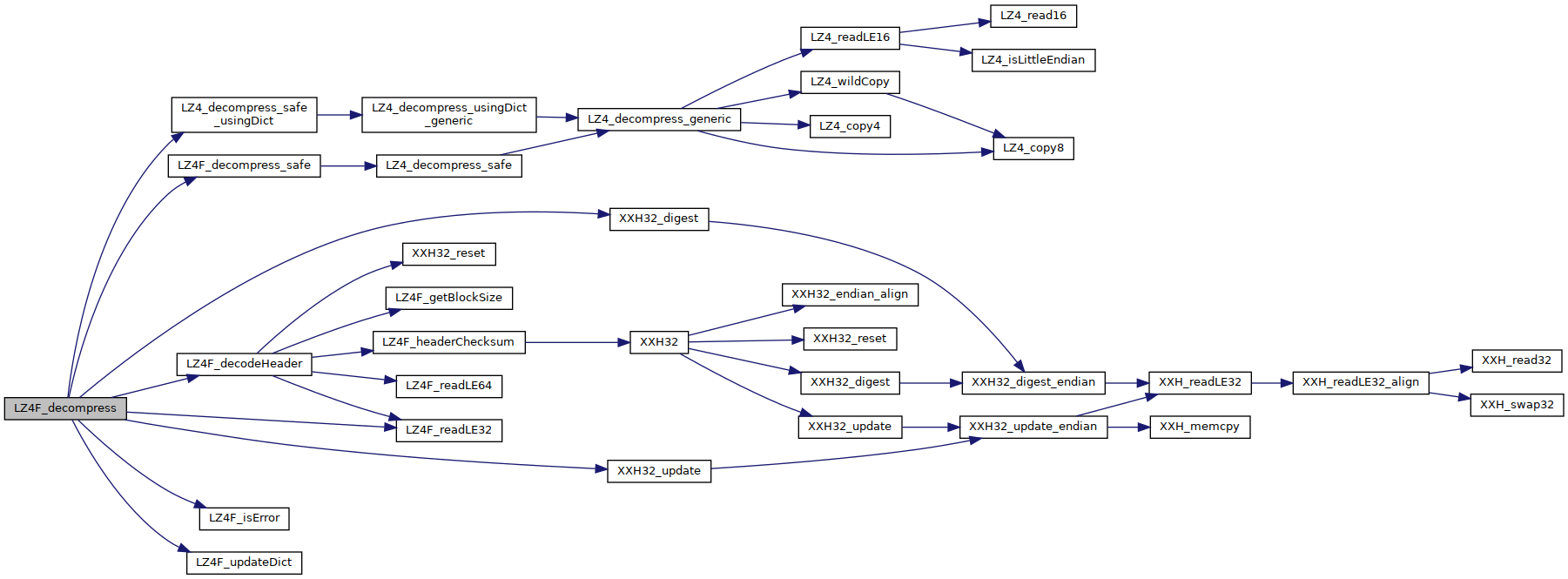
◆ LZ4F_decompress()

size_t LZ4F_decompress ( LZ4F_decompressionContext_t  dctx,
void *  dstBuffer,
size_t *  dstSizePtr,
const void *  srcBuffer,
size_t *  srcSizePtr,
const LZ4F_decompressOptions_t dOptPtr 
)

Definition at line 1044 of file lz4frame.c.

Here is the call graph for this function:
Here is the caller graph for this function:

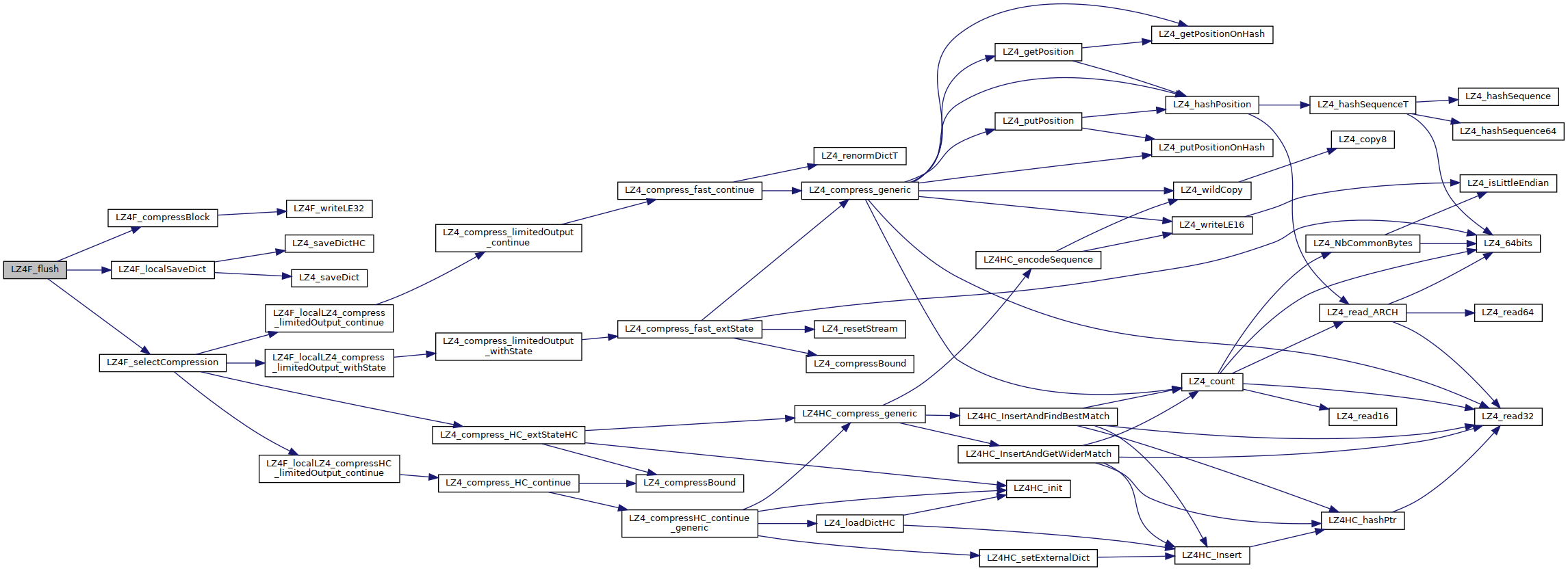
◆ LZ4F_flush()

size_t LZ4F_flush ( LZ4F_compressionContext_t  cctx,
void *  dstBuffer,
size_t  dstMaxSize,
const LZ4F_compressOptions_t cOptPtr 
)

Definition at line 673 of file lz4frame.c.

Here is the call graph for this function:

◆ LZ4F_freeCompressionContext()

LZ4F_errorCode_t LZ4F_freeCompressionContext ( LZ4F_compressionContext_t  cctx)

Definition at line 371 of file lz4frame.c.

◆ LZ4F_freeDecompressionContext()

LZ4F_errorCode_t LZ4F_freeDecompressionContext ( LZ4F_decompressionContext_t  dctx)

Definition at line 772 of file lz4frame.c.

Here is the caller graph for this function:

◆ LZ4F_getErrorName()

const char* LZ4F_getErrorName ( LZ4F_errorCode_t  code)

Definition at line 165 of file lz4frame.c.

Here is the call graph for this function:
Here is the caller graph for this function:

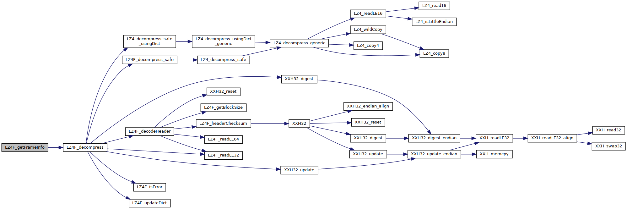
◆ LZ4F_getFrameInfo()

size_t LZ4F_getFrameInfo ( LZ4F_decompressionContext_t  dctx,
LZ4F_frameInfo_t frameInfoPtr,
const void *  srcBuffer,
size_t *  srcSizePtr 
)

Definition at line 928 of file lz4frame.c.

Here is the call graph for this function:

◆ LZ4F_isError()

unsigned LZ4F_isError ( LZ4F_errorCode_t  code)

Definition at line 160 of file lz4frame.c.

Here is the caller graph for this function: