MVMFirmwareCpp v0.1
Classes | Macros | Enumerations
generic_definitions.h File Reference
#include <stdint.h>
Include dependency graph for generic_definitions.h:
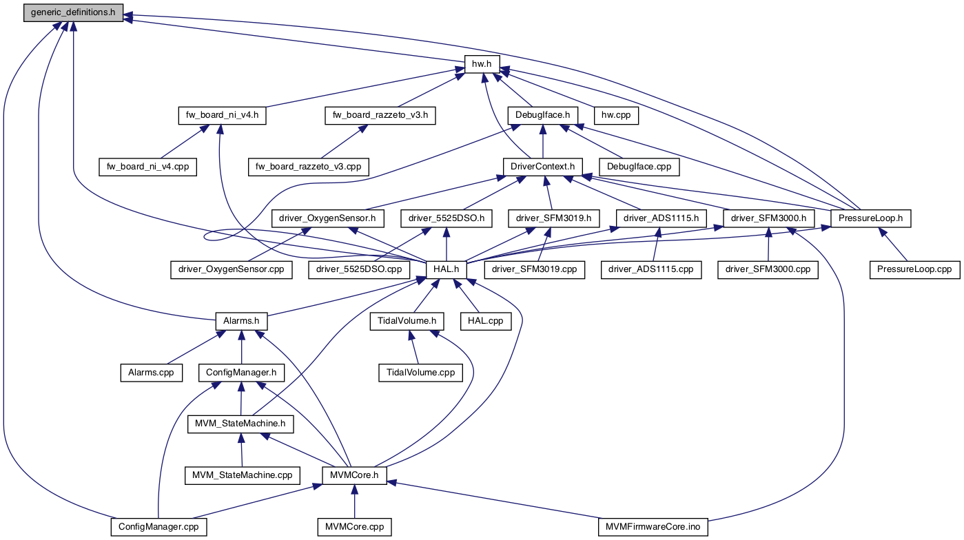
This graph shows which files directly or indirectly include this file:

Go to the source code of this file.

Classes

struct  t_i2cdev
 

Macros

#define HARDWARE_TARGET_PLATFORM_V4   1
 
#define USE_SPIROMETER_SFM3019   1
 
#define __ERROR_INPUT_PRESSURE_LOW   0
 
#define __ERROR_INPUT_PRESSURE_HIGH   1
 
#define __ERROR_INSIDE_PRESSURE_LOW   2
 
#define __ERROR_INSIDE_PRESSURE_HIGH   3
 
#define __ERROR_BATTERY_LOW   4
 
#define __ERROR_LEAKAGE   5
 
#define __ERROR_FULL_OCCLUSION   6
 
#define __ERROR_PARTIAL_OCCLUSION   7
 
#define __ERROR_APNEA   22
 
#define __ERROR_VENTURI_INVERTED   23
 
#define __ERROR_VENTURI_NOT_CONNECTED   24
 
#define __ERROR_ALARM_TEST   28
 
#define __ERROR_ALARM_PI   29
 
#define __ERROR_WDOG_PI   30
 
#define __ERROR_SYSTEM_FALIURE   31
 
#define PV1_SAFETY_LIMIT   70
 
#define PV2_SAFETY_LIMIT   50
 
#define MIN_PIN   3000
 
#define MAX_PIN   5000
 

Enumerations

enum  hw_pwm { PWM_PV1 }
 
enum  hw_gpio { GPIO_PV2, GPIO_BUZZER, GPIO_LED, GPIO_RELEALLARM }
 
enum  t_pressure_selector { PRESSURE_VALVE, PRESSURE_PATIENT }
 
enum  t_pressure_sensor { PS_LOOP, PS_PATIENT, PS_VENTURI }
 
enum  t_i2cdevices {
  IIC_INVALID, IIC_PS_0, IIC_PS_1, IIC_PS_2,
  IIC_PS_3, IIC_PS_4, IIC_PS_5, IIC_FLOW1,
  IIC_FLOW2, IIC_ADC_0, IIC_SUPERVISOR, IIC_EEPROM,
  IIC_MUX, IIC_GENERAL_CALL_SENSIRION
}
 
enum  t_ALARM {
  PRESSURE_DROP_INHALE, UNABLE_TO_READ_SENSOR_PRESSURE, UNABLE_TO_READ_SENSOR_FLUX, UNABLE_TO_READ_SENSOR_VENTURI,
  ALARM_COMPLETE_OCCLUSION, ALARM_PARTIAL_OCCLUSION, ALARM_PRESSURE_INSIDE_TOO_HIGH, ALARM_PRESSURE_INSIDE_TOO_LOW,
  ALARM_LEAKAGE, BATTERY_LOW, ALARM_PRESSURE_INPUT_TOO_LOW, ALARM_PRESSURE_INPUT_TOO_HIGH,
  ALARM_GUI_ALARM, ALARM_GUI_WDOG, ALARM_OVER_UNDER_VOLTAGE, ALARM_SUPERVISOR,
  ALARM_OVERTEMPERATURE, ALARM_APNEA, ALARM_NO_VENTURI_CONNECTED, ALARM_VENTURI_INVERTED,
  UNPREDICTABLE_CODE_EXECUTION
}
 

Macro Definition Documentation

◆ __ERROR_ALARM_PI

#define __ERROR_ALARM_PI   29

Definition at line 71 of file generic_definitions.h.

◆ __ERROR_ALARM_TEST

#define __ERROR_ALARM_TEST   28

Definition at line 70 of file generic_definitions.h.

◆ __ERROR_APNEA

#define __ERROR_APNEA   22

Definition at line 67 of file generic_definitions.h.

◆ __ERROR_BATTERY_LOW

#define __ERROR_BATTERY_LOW   4

Definition at line 63 of file generic_definitions.h.

◆ __ERROR_FULL_OCCLUSION

#define __ERROR_FULL_OCCLUSION   6

Definition at line 65 of file generic_definitions.h.

◆ __ERROR_INPUT_PRESSURE_HIGH

#define __ERROR_INPUT_PRESSURE_HIGH   1

Definition at line 60 of file generic_definitions.h.

◆ __ERROR_INPUT_PRESSURE_LOW

#define __ERROR_INPUT_PRESSURE_LOW   0

Definition at line 59 of file generic_definitions.h.

◆ __ERROR_INSIDE_PRESSURE_HIGH

#define __ERROR_INSIDE_PRESSURE_HIGH   3

Definition at line 62 of file generic_definitions.h.

◆ __ERROR_INSIDE_PRESSURE_LOW

#define __ERROR_INSIDE_PRESSURE_LOW   2

Definition at line 61 of file generic_definitions.h.

◆ __ERROR_LEAKAGE

#define __ERROR_LEAKAGE   5

Definition at line 64 of file generic_definitions.h.

◆ __ERROR_PARTIAL_OCCLUSION

#define __ERROR_PARTIAL_OCCLUSION   7

Definition at line 66 of file generic_definitions.h.

◆ __ERROR_SYSTEM_FALIURE

#define __ERROR_SYSTEM_FALIURE   31

Definition at line 73 of file generic_definitions.h.

◆ __ERROR_VENTURI_INVERTED

#define __ERROR_VENTURI_INVERTED   23

Definition at line 68 of file generic_definitions.h.

◆ __ERROR_VENTURI_NOT_CONNECTED

#define __ERROR_VENTURI_NOT_CONNECTED   24

Definition at line 69 of file generic_definitions.h.

◆ __ERROR_WDOG_PI

#define __ERROR_WDOG_PI   30

Definition at line 72 of file generic_definitions.h.

◆ HARDWARE_TARGET_PLATFORM_V4

#define HARDWARE_TARGET_PLATFORM_V4   1

!! Configure the hardware platform before compile !!

Definition at line 26 of file generic_definitions.h.

◆ MAX_PIN

#define MAX_PIN   5000

Definition at line 82 of file generic_definitions.h.

◆ MIN_PIN

#define MIN_PIN   3000

Definition at line 81 of file generic_definitions.h.

◆ PV1_SAFETY_LIMIT

#define PV1_SAFETY_LIMIT   70

Definition at line 77 of file generic_definitions.h.

◆ PV2_SAFETY_LIMIT

#define PV2_SAFETY_LIMIT   50

Definition at line 78 of file generic_definitions.h.

◆ USE_SPIROMETER_SFM3019

#define USE_SPIROMETER_SFM3019   1

Definition at line 28 of file generic_definitions.h.

Enumeration Type Documentation

◆ hw_gpio

enum hw_gpio
Enumerator
GPIO_PV2 
GPIO_BUZZER 
GPIO_LED 
GPIO_RELEALLARM 

Definition at line 33 of file generic_definitions.h.

◆ hw_pwm

enum hw_pwm
Enumerator
PWM_PV1 

Definition at line 32 of file generic_definitions.h.

32 { PWM_PV1 } hw_pwm;

◆ t_ALARM

enum t_ALARM
Enumerator
PRESSURE_DROP_INHALE 
UNABLE_TO_READ_SENSOR_PRESSURE 
UNABLE_TO_READ_SENSOR_FLUX 
UNABLE_TO_READ_SENSOR_VENTURI 
ALARM_COMPLETE_OCCLUSION 
ALARM_PARTIAL_OCCLUSION 
ALARM_PRESSURE_INSIDE_TOO_HIGH 
ALARM_PRESSURE_INSIDE_TOO_LOW 
ALARM_LEAKAGE 
BATTERY_LOW 
ALARM_PRESSURE_INPUT_TOO_LOW 
ALARM_PRESSURE_INPUT_TOO_HIGH 
ALARM_GUI_ALARM 
ALARM_GUI_WDOG 
ALARM_OVER_UNDER_VOLTAGE 
ALARM_SUPERVISOR 
ALARM_OVERTEMPERATURE 
ALARM_APNEA 
ALARM_NO_VENTURI_CONNECTED 
ALARM_VENTURI_INVERTED 
UNPREDICTABLE_CODE_EXECUTION 

Definition at line 83 of file generic_definitions.h.

◆ t_i2cdevices

Enumerator
IIC_INVALID 
IIC_PS_0 
IIC_PS_1 
IIC_PS_2 
IIC_PS_3 
IIC_PS_4 
IIC_PS_5 
IIC_FLOW1 
IIC_FLOW2 
IIC_ADC_0 
IIC_SUPERVISOR 
IIC_EEPROM 
IIC_MUX 
IIC_GENERAL_CALL_SENSIRION 

Definition at line 36 of file generic_definitions.h.

◆ t_pressure_selector

Enumerator
PRESSURE_VALVE 
PRESSURE_PATIENT 

Definition at line 34 of file generic_definitions.h.

◆ t_pressure_sensor

Enumerator
PS_LOOP 
PS_PATIENT 
PS_VENTURI 

Definition at line 35 of file generic_definitions.h.

t_pressure_selector
t_pressure_selector
Definition: generic_definitions.h:34
IIC_PS_5
@ IIC_PS_5
Definition: generic_definitions.h:42
IIC_PS_2
@ IIC_PS_2
Definition: generic_definitions.h:39
PWM_PV1
@ PWM_PV1
Definition: generic_definitions.h:32
UNPREDICTABLE_CODE_EXECUTION
@ UNPREDICTABLE_CODE_EXECUTION
Definition: generic_definitions.h:104
GPIO_RELEALLARM
@ GPIO_RELEALLARM
Definition: generic_definitions.h:33
UNABLE_TO_READ_SENSOR_VENTURI
@ UNABLE_TO_READ_SENSOR_VENTURI
Definition: generic_definitions.h:87
IIC_FLOW1
@ IIC_FLOW1
Definition: generic_definitions.h:43
PS_PATIENT
@ PS_PATIENT
Definition: generic_definitions.h:35
ALARM_OVERTEMPERATURE
@ ALARM_OVERTEMPERATURE
Definition: generic_definitions.h:100
IIC_PS_0
@ IIC_PS_0
Definition: generic_definitions.h:37
UNABLE_TO_READ_SENSOR_FLUX
@ UNABLE_TO_READ_SENSOR_FLUX
Definition: generic_definitions.h:86
ALARM_COMPLETE_OCCLUSION
@ ALARM_COMPLETE_OCCLUSION
Definition: generic_definitions.h:88
BATTERY_LOW
@ BATTERY_LOW
Definition: generic_definitions.h:93
hw_gpio
hw_gpio
Definition: generic_definitions.h:33
ALARM_NO_VENTURI_CONNECTED
@ ALARM_NO_VENTURI_CONNECTED
Definition: generic_definitions.h:102
IIC_ADC_0
@ IIC_ADC_0
Definition: generic_definitions.h:45
IIC_MUX
@ IIC_MUX
Definition: generic_definitions.h:48
ALARM_PRESSURE_INPUT_TOO_LOW
@ ALARM_PRESSURE_INPUT_TOO_LOW
Definition: generic_definitions.h:94
GPIO_PV2
@ GPIO_PV2
Definition: generic_definitions.h:33
ALARM_LEAKAGE
@ ALARM_LEAKAGE
Definition: generic_definitions.h:92
t_pressure_sensor
t_pressure_sensor
Definition: generic_definitions.h:35
IIC_PS_4
@ IIC_PS_4
Definition: generic_definitions.h:41
ALARM_PARTIAL_OCCLUSION
@ ALARM_PARTIAL_OCCLUSION
Definition: generic_definitions.h:89
ALARM_PRESSURE_INPUT_TOO_HIGH
@ ALARM_PRESSURE_INPUT_TOO_HIGH
Definition: generic_definitions.h:95
GPIO_LED
@ GPIO_LED
Definition: generic_definitions.h:33
PS_VENTURI
@ PS_VENTURI
Definition: generic_definitions.h:35
ALARM_GUI_ALARM
@ ALARM_GUI_ALARM
Definition: generic_definitions.h:96
ALARM_OVER_UNDER_VOLTAGE
@ ALARM_OVER_UNDER_VOLTAGE
Definition: generic_definitions.h:98
PRESSURE_VALVE
@ PRESSURE_VALVE
Definition: generic_definitions.h:34
ALARM_GUI_WDOG
@ ALARM_GUI_WDOG
Definition: generic_definitions.h:97
t_ALARM
t_ALARM
Definition: generic_definitions.h:83
ALARM_APNEA
@ ALARM_APNEA
Definition: generic_definitions.h:101
IIC_PS_3
@ IIC_PS_3
Definition: generic_definitions.h:40
ALARM_SUPERVISOR
@ ALARM_SUPERVISOR
Definition: generic_definitions.h:99
GPIO_BUZZER
@ GPIO_BUZZER
Definition: generic_definitions.h:33
ALARM_PRESSURE_INSIDE_TOO_LOW
@ ALARM_PRESSURE_INSIDE_TOO_LOW
Definition: generic_definitions.h:91
IIC_FLOW2
@ IIC_FLOW2
Definition: generic_definitions.h:44
t_i2cdevices
t_i2cdevices
Definition: generic_definitions.h:36
IIC_EEPROM
@ IIC_EEPROM
Definition: generic_definitions.h:47
ALARM_PRESSURE_INSIDE_TOO_HIGH
@ ALARM_PRESSURE_INSIDE_TOO_HIGH
Definition: generic_definitions.h:90
IIC_INVALID
@ IIC_INVALID
Definition: generic_definitions.h:36
IIC_SUPERVISOR
@ IIC_SUPERVISOR
Definition: generic_definitions.h:46
UNABLE_TO_READ_SENSOR_PRESSURE
@ UNABLE_TO_READ_SENSOR_PRESSURE
Definition: generic_definitions.h:85
ALARM_VENTURI_INVERTED
@ ALARM_VENTURI_INVERTED
Definition: generic_definitions.h:103
PRESSURE_DROP_INHALE
@ PRESSURE_DROP_INHALE
Definition: generic_definitions.h:84
IIC_GENERAL_CALL_SENSIRION
@ IIC_GENERAL_CALL_SENSIRION
Definition: generic_definitions.h:49
PRESSURE_PATIENT
@ PRESSURE_PATIENT
Definition: generic_definitions.h:34
PS_LOOP
@ PS_LOOP
Definition: generic_definitions.h:35
hw_pwm
hw_pwm
Definition: generic_definitions.h:32
IIC_PS_1
@ IIC_PS_1
Definition: generic_definitions.h:38