|
MVMFirmwareCpp v0.1
|
Debug class: this class print debug message. More...
#include <DebugIface.h>

Public Member Functions | |
| void | Init (verbose_level _vs, HW *_hwi) |
| Init Debug class. Require a verbosity level and a pointer to HW. More... | |
| void | SetVerboseLevel (verbose_level _vs) |
| Change verbosity level. More... | |
| void | DbgPrint (dbg_source source, verbose_level vl, String s) |
| Print a message on the debug console. More... | |
Private Attributes | |
| HW * | hwi |
| verbose_level | vsl |
Debug class: this class print debug message.
The class permit to specify for each message
The class allows to set a minimum print level in order to reduce messages
Definition at line 37 of file DebugIface.h.
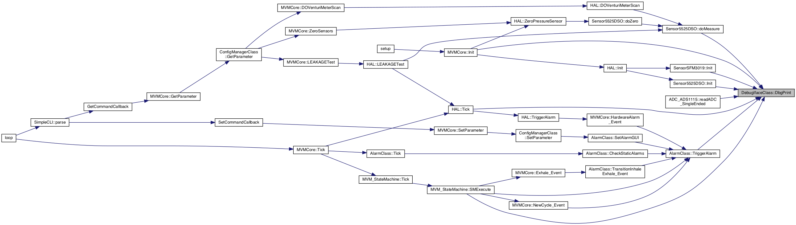
| void DebugIfaceClass::DbgPrint | ( | dbg_source | source, |
| verbose_level | vl, | ||
| String | s | ||
| ) |
Print a message on the debug console.
| source | DBG_CODE for code print, DBG_KERNEL for kernel print |
| vl | Verbosity level |
| s | String to be print |
Definition at line 40 of file DebugIface.cpp.


| void DebugIfaceClass::Init | ( | verbose_level | _vs, |
| HW * | _hwi | ||
| ) |
Init Debug class. Require a verbosity level and a pointer to HW.
This HW pointer is used to access to the PrintLineDebugConsole function
Every message with a priority equal or higher of verbose_level is print
| _vs | Verbosity level |
| _hwi | Pointer to hardware class |
Definition at line 17 of file DebugIface.cpp.

| void DebugIfaceClass::SetVerboseLevel | ( | verbose_level | _vs | ) |
|
private |
Definition at line 40 of file DebugIface.h.
|
private |
Definition at line 41 of file DebugIface.h.
1.8.18