|
MVMFirmwareCpp v0.1
|


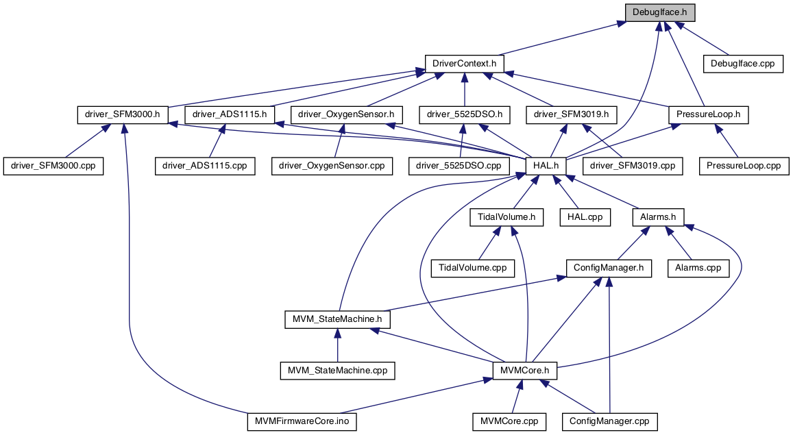
Go to the source code of this file.
Classes | |
| class | DebugIfaceClass |
| Debug class: this class print debug message. More... | |
Enumerations | |
| enum | verbose_level { DBG_NONE =0, DBG_CRITICAL = 1, DBG_ERROR = 2, DBG_WARNING = 3, DBG_INFO = 4, DBG_VALUE = 5, DBG_ALL = 6 } |
| enum | dbg_source { DBG_CODE, DBG_KERNEL } |
Variables | |
| DebugIfaceClass | DebugIface |
| enum dbg_source |
| enum verbose_level |
Level of priority of debug print
| Enumerator | |
|---|---|
| DBG_NONE | |
| DBG_CRITICAL | |
| DBG_ERROR | |
| DBG_WARNING | |
| DBG_INFO | |
| DBG_VALUE | |
| DBG_ALL | |
Definition at line 17 of file DebugIface.h.
| DebugIfaceClass DebugIface |
1.8.18